Nejste přihlášen/a.
Dobrý den,nedavno mi shořel odpor v zálohovacím zdroji od Jablotronu.Je to ten nad žlutou led-diodou.Nemáte někdo tento modul,stačí mi foto s jeho hodnotou nebo barevnými proužky.Jablotron mi to nechtěl prozradit,je to asi přísně tajné.Pokud by si někdo troufnul to dát ze schématu,který jsem vytvořil,pošlu mu jej.Dík
Pokud správně identifikujete barvy proužků na fotce od @bear, pak tady je " Resistor Color Co/..."
0x
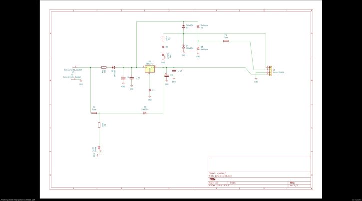
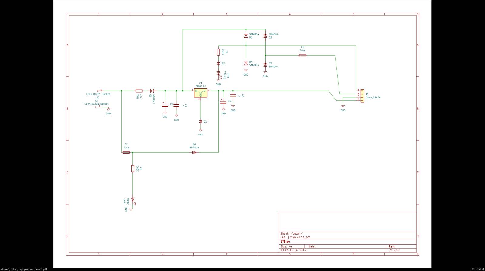
Jde o jednoduchý zdroj s lineárním stabilizátorem.
Předběžně, jde o odpor, jehož účelem je omezit nabíjecí proud do akumulátoru.
Pokud máte schéma, tak sem s ním, pokud ne, tak fotku druhé strany plošného spoje.
To, že odpor shořel, muselo mít příčinu, třebas vadný nebo vybitý akumulátor, zkrat...
0x
Jestli je ten odpor zapojený do série s tou žlutou diodou mezi + a - (případně přez tu pojistku), tak je to jednoduché.
Normální diody chtějí tak 10mA, napětí je 12V odpor tedy asi tak 12V/10mA=1k2, ale cokoli mezi 800 a 10k bude fungovat taky nějak. (Já bych přednostně vybral co mám po ruce mezi 1k a 3k.)
I kdyby ta LED selhala chcípla, tak proud před odpor by byl jen nepatrně větší a i když je výkon druhou mocninou proudu (P=RI2), nemělo by to způsobit spálení odporu.
Jsou tam dvě LEDky a jen jeden odpor, může být společný, ale připadá mi to divné.
0x
typuji to na 1kOhm pro diodu LED , jiný význam tam nemá. Foto desky z pohledu spojů by bylo dobré jak již zde zaznělo
A co ten 12V stabilizátor? Když mu nedáš tvrdou zem, tak ho můžeš naladit na jiné napětí. Třeba pro gelák na 13V
Zatím sem nikdo nedal žádnou hodnotu. Nicméně to co uvádíš by smysl dávalo akorát si nejsem jistý jestli by tam nemusel být dělič
Také si nejsem jist. Všude ve schematech jsem vídal dělič.
Nebo nešel by použít dělič složený s LED a odporu?
I když 14V a víc by už bylo na funkci UPS s gelákem moc.
Odpor jsem využil jen u jedné autonabíječky postavené ze zdroje od 386 noťasu (měl nicd a zdroj omezení na 3A). Tam jsem využil nějakej lowdrop stabilizátor, kde se proud zemí zvyšoval s procházejícím proudem, takže jsem to naladil tak, aby dobijela do 15,3, vypla a při poklesu na 13,8 znova spustila a pořád dokola, klidně celou zimu jako udrzovacka.
0x
Zajisté může být LED dioda použita podobně jako Zenerova. Pro malá referenční napětí se používají i křemíkové nebo germaniove diody v propustném směru, případně jejich kombinace pro kompenzaci teplotní závislosti.
0x
Já teda bych to viděl spíš na to schéma, ze kterého by bylo vidět, kde je ten odpor zapojený (pokud to vůbec je odpor). Nebo aspoň tu destičku ze druhé strany.
Jinak to vypadá na jednoduchou věc, dovnitř má jít 15V~ a ven 12=. Tak jestli ten stabilizátor je na těch 12 pro výstup, nebo pro nabíjení (a ven jde 12 (teda cca 9-14) přímo z baterky).
Barevné proužky vidím (ale nejsem si úplně jistý) jako hnědá, tři černé a hnědá. Takže 100 a 0 nul plus-mínus 1% (100R).
Ale takto může taky vypadat indukčost a tam se jako základ snad používá mikrohenry, takže by to mohlo být 100uH, akorát tam ta tolerance 1% by byla docela neobvyklá (u odporů je to běžné). Třeba tady gme.cz/... je tam jen ilustrační foto, ale ta podoba je jasná, zelený váleček ke středu zúžený, to vetšinou bývají tlumivky a ne odpory. Jen to 1% tolerance je teda divné. A vůbec by mi bylo divné, na co tam je indukčnost.
Takže právě proto je otázkou, kde je ta součástka zapojená, jestli je to na omezení proudu ledkou, nebude hodnota nijak kritická, ale zase takový odpor jen tak neshoří, dokonce i kdyby odešla ledka.
0x
Mimochodem u toho stabilizátoru nevidím 2x 100nF přímo u nožek, je slušnost je tam mít a není to dobrou vizitkou toho, kdo to navrhoval. Pokud tedy nejsou nabastlené zespod, ale to by vyla celkem čuňárna.
doplněno 03.11.25 20:35: Ok,tak jsou zespod jako smd. Celkově se nám tím smd spodkem schéma obohatilo.
Přesně to mě taky zaujalo, ty blokovací kondenzátory jsou přímo předepsané pro tyhle stabilizátory a pokud vím tak pro všechny, ale pak jsem si říkal, že to třeba mají v SMD podobě dole (to je docela praktické, třeba protože se tím zkrátí cesta k tomu kondenzátoru), tak jsem to nenapsal.
Pokud tam opravdu nejsou, znamená to, že to navrhoval nějaký diletant.
0x
S tím vyfoceným spodkem jsem si to přibližně převedl do KiCadu a trochu učesal schéma a je vidět, že je trochu jiné, ale že ten spálený odpor je vstupní, takže to bude nějaká dost nízká hodnota (třeba jak tu někdo navrhuje těch 100 ohmů). (ten SMD s nápisem 222 je (číslo 22 a za ním 2 nuly), čili 2200 = 2k2 ohmů)
Pro příště bych tam dal odpor 5W a né 0,6W jako Jablotron i když on to asi myslel dobře, protože zafungoval i jako pojistka.
Proto k 5W náhradě bych použil pojistku do serie.
@111 Ono to v KiCadu není složité, jenom pracné ![]()
Součástky na fotce vidíš, tak si je přibližně podobně naskládáš do schématu, abys je pak nemusel dlouho hledat (Já dal horní a dolní stranu zvlášť).
V PCB editoru dáš import ze schema, rozložíš součástky podobně jako na fotce.
a pak dokolečka - vybereš si na fotce jednu propojku, koukneš, které dva body spojuje, zaneseš do schéma, naimportuješ do PCB a nový "ratnest" propojíš graficky podobně jako na fotce (u mě klávesa X).
Když už PCB vypadá stejně jako fotka a ve schema je všechno zapojené, tak schema vypadá většinou dost odpudivě, takže ve schema ty součástky popotahuješ, dokud nezískáš něco, co sice nevypadá jako ta fotka, ale dává smysl.
(další importy do PCB už nic nemění)
A nakonec to necháš vyrenderovat ve 3D (teda většinou už průběžně, pro kontrolu těch spojů). Spousta klikání, ale práce spíš pro cvičenou opici.
KiCad je zdarma a normalně ho používám na Linuxu bez nezaručených obezliček, tak jsem si na něj zvyknul.
Ten Proficad - umí takovéhle návrhy (schema+vícevrstvá deska, s dodržením DRC?), mě přijde, že se zaměřuje spíš na návrhy domů a na takovéhle věci že spíš bude nepoužitelný, ale vy ho znáte, tak povězte. Já to na jejich stránkých nenašel.
@gilhad včera 20:05 Ten Proficad - umí takovéhle návrhy (schema+vícevrstvá deska, s dodržením DRC?), mě přijde, že se zaměřuje spíš na návrhy domů a na takovéhle věci že spíš bude nepoužitelný, ale vy ho znáte, tak povězte. Já to na jejich stránkých nenašel.
---
Návrhy domovní elektroinstalace jsou až druhotná záležitost (když přibyla možnost podložit půdorys), primárně je Proficad pro schémata. Můžete mít své vlastní značky, pokud vám nestačí bohatá knihovna českých značek (značek podle českých zvyklostí a norem). Rozdíly mezi placenou a neplacenou verzí jsou shrnuty na této stránce. Bohužel, netlist, výpis vodičů, výpis kabelů jsou v placené verzi.
Proficad není pro Linux a není tak komplexní jako KiCAD, to znamená že schéma a netlist ano, ale neudělá vám návrh plošných spojů. Zato umí nedostižná schémata - i v půdoryse.
Tady jsme se ale bavili o plošném spoji (který teda ProfiCad neumí, takže by v tomhle případě moc nepomohl).
Vytvářet vlastní značky v KiCadu jde taky (a dost to používám(zvlášť pro moduly), i když předdefinovaných tam jsou desetitisíce) a dá se u nich zadat i 3D zobrazení příslušného prvku.
Ale když teda pomineme nepoužitelnost ProfiCadu pro účely tohoto dotazu, v čem by měla být nedostižnost těch schemat?
KiCad umí schema testovat pomocí ERC, emulovat ve SPICE modelu, schema se dá modifikovat pomocí skriptů, dají se do menu přidávat moduly třetích stran pro úpravu schémat ... v ProfiCadu jsem například ani neviděl, zda dokáže rozumně pracovat se sběrnicemi (pokud je vůbec má), jestli dokáže zvýraznit jeden spoj na celé stránce a podobné základní věci.
Obrázky se do schemat samozřejmě dají vkládat taky.
(Netlisty a všechny ostatní seznamy jsou samozřejmě zdarma, stejně jako celý KiCad.)
ProfiCad je pro Windows.
KiCADje sice portovaný na Windows, ale jen na 64bit - já mám ještě x32.
Děkuji za rozšíření obzoru o KiCAD, ale mohu jej vyzkoušet až na novém PC - pokud bude.
Tohle by snad mohla být 32bit verze pro windows (i když trochu starší) downloads.kicad.org/...
(ale překvapuje mě, co to máte za počítač, že nezvládá 64bit, můj 13 let starý, už tehdy laciný a slabý, netbook 64 bitů zvládá)
0x
Dobrý den, stejný problém jako petan. Koupil jsem nový zálohovaný zdroj BP-12 viz foto , foto starý. Podle barevného označení se může jednat o rezistor 220 Ohms 1%. Podle rozměrů viz gme.cz/... Poškozený rezistor jsem neměnil, čekám jak to dopadne u petana, nejsem odborník na elektroniku.
Dnes jsem vyzkoušel modul s vyměněným odporem 100 Ohm.Odpor drží,ale nefunguje to,resp.to dělá to samé = chrčí to v reproduktoru elektron.zvonku jehož napájení mám kromě hlavního zařízení připojeno na svorky +/- modulu.Jen připomínám,že sestava mi fungovala několik let.
Takže ten odpor jen tak neshořel,jak to někdo nadhodil.Baterka je ok,zkrat tam není.Je možno nějak proměřit ten stabilizátor 7812, třeba když ho odletuji?
díky za další rady
0x
Chrčet tam nemá co. Jedině bručet a to by znamenalo vadné diody co usměrňují. Jaké napětí je na výstupu? Ss nebo se dá naměřit i stridave?
Vyměň ty diody usměrňovače 1N4007
Nestojí nic a při závadách jako první odejdou polovodiče.
7812 má prostřední nohu zem a krajní nohy vstup a výstup stab. 12V (tak ho otestuješ v provozu. Jinak nelze).
Diody se dají zmšřit ve vypnut=m stavu. Možná to bude chtít vymněnit i ten veklý kondík co to filtruje
Neneseme odpovědnost za správnost informací a za škodu vzniklou jejich využitím. Jednotlivé odpovědi vyjadřují názory jejich autorů a nemusí se shodovat s názorem provozovatele poradny Poradte.cz.
Používáním poradny vyjadřujete souhlas s personifikovanou reklamou, která pomáhá financovat tento server, děkujeme.










