Nejste přihlášen/a.
Ve starším domě jsme měnili v létě okna na plastová, každé ráno máme orosená okna, voda stéká na vnitřní parapet. Kde je chyba? Prosím poraďte - co s tím. Děkuji.
2x
Podobný dotaz už tu byly několikrát.A je to pořád stejné.
Kdyby žil Lenin,tak by řekl větrat,větrat,větrat.
Teplý vlhký vzduch z místnosti kondenzuje na studeném skle.Snažte se častěji větrat( krátce,ale intenzívně) Tak aby se vyměnil vzduch v místnosti,ale neprochládly stěny a nábytek.
Lidský dech,vaření,sušení vypraného prádla,květiny atd.-to všechno ovlivňuje vlhkost v místnosti
0x
Bylo tu v minulosti mnohokrát. Je třeba zajistit odvětrání vlhkosti. Okna jsou oproti předchozím kvalitní a odvětrání nedovolují. Občas rychle vyvětrat nebo doplnit ventilačním otvorem. Chyba ale může být v nedostatečné izolační schopnosti skel... Zkuste ještě doplnit informace.
Dobry den, mam stejny problem, mame novostavbu, kde se rosi vsechna okna, u francouzskych oken mame konvektory a presto se okna rosi. teplotu mame od 19-22C a vlhkost kolem 50-60%. okna jsou drevena euro, dum je z cihly 30cm a 16cm polystyren zateplen.okna se rosi i v mistnostech, kde nejsou kytky. v obyvaku, ktery je spojen s kuchyni je mokry roh, v kuchyni take.
muzete poradit kde je chyba, pripadne co s tim.
dekuji
jr
okna se rosi pouze v dolni casti, a rohy nahore a vlastne to nejsou pouze rohy.ve spoji strop zed. v priloze foto
diky
Pravděpodobně není dostatečná izolační schopnost skel. Pokud se rosí styk stropu a stěny, pravděpodobně dochází ke kondenzaci na jejich styku z důvodu nejteplejšího místa v místnosti (teplo stoupá) a současně chladného místa v konstrukci stropu. Soudím na podkroví - věnec.
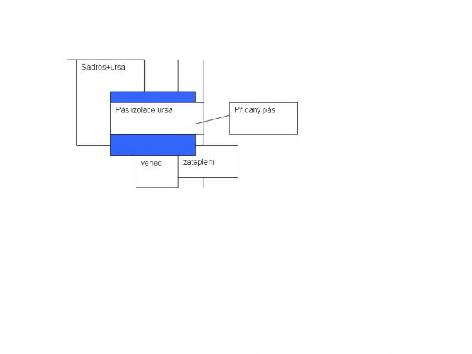
je to prizemni dum, strop je sadrokarton, na nem je 30cm izolace ursa, izolace je pouze na sadrosi a neprekryva sadros a stenu.
V domě je asi ještě určitá část vlhkosti po stavebních pracích. Co se týká rohů, pravděpodobně je tam, jak už jsem psal, tepelný most, který kondenzaci způsobuje. Zateplení je provedeno pouze na plášti budovy, ale horní hrana věnce je zřejmě obnažena a zde je přístup chladného vzduchu, který věnec ochlazuje.
co stim, aby se tomu tak nedelo? vyresi, kdyz dam cca 10cm izolace ursa na prechod vence a sadrose?
To Jar:
Podle obrázku soudím,že je okolo sádrokartonu škvíra.Tou se může vlhký vzduch dostávat až na chladné místo na věnci a odtud kondenzát mezerou stéká dolů.Doporučil bych okolo spojú nalepit polystyrenové ozdobné lišty(silikonem v tubě.) a akrylovým tmelem zastříknout spoje se zdí i stropem.Zamezí se průnik vlhkého vzduchu nad sádrokarton a celek vzhledově velmi získá.
JABRAKA

mysleno, kdyz izolaci prekryju misto spoje vence a sadrose, zda to necemu pomuze. viz. velice laicke schema

Je třeba zabránit ochlazování zdi (věnce)! Izolace z vnitřní strany by vedla ke kondenzaci mezi izolací a stěnou. Následky jsou patrné až po určité době, za to však ještě nepříjemnější. Toto není řešitelné ani nějakou rohovou EPS lištou. Za tu by se problém jen dočasně schoval, ale kondenzace by pokračovala dál. Ideální by bylo zateplit prostor nad věncem...
Tak to snad bylo myšleno, z půdy položit kolem pozednice další izolaci, aby navazovala na tu položenou na sádrokartonu i tu vnější.
presne tak jsem to myslel, prekryt izolací jak cely venec od zac. zatepleni, tak stavajici izolaci nad sadrosem
slo by to tedy udelat dle schematu, aby se eliminoval problem mokrych rohu?
dekuji vsem za rady a prispevky

Ano, plus počítejte s intenzivním častým krátkým větráním, vlhkost ze stavebních prací se dostává ze zdí dlouhodobě.
ok, je pravda, ze po zednickych pracech a po malovani cca od srpna nebylo vetrano a zacali jsme vetrat a pred tydnem, kdyz jsme se nastehovali. predpokladam, ze i to je pricinou.
diky za reakce
0x
V poslední době mnohokrát vyjadřovaný fenomen.Po montáži plastových oken se značně zvýší relativní vlhkost vzduchu a tím i rosný bod.Odstranit to ,znamená zvýšit teplotu v místnosti a častěji vyměňovat vzduch.Doporučuje se rekuperace vzduchu.
JABRAKA
0x
Není to odpověď, spíš mám jednu doplňující otázku: proč se mi někdy přes noc orosí okna na venkovní straně? Poprvé mě to vyděsilo, teď už se neplaším. Také mám nová plastová okna - nastavenou teplotu v noci na 17 a přes den na 19,5 oC. Dům je situován v celkem prudkém svahu - na té straně (nad zahradou) se také orosí. Poučte mě prosím. Ještě vzkaz pro tazatelku: po roce nového bydlení jsem se dozvěděla, že pokud dám kliku mezi vodorovně (otevřeno) a dolů (zavřeno) nastavím okno na tzv. mikrovětrání. I když je mi jasné, že okna nejsou stejná a mohou různě fungovat.
Rosení oken z vnější strany je dobrý signál, že vaše okna mají dostatečné tepelněizolační vlastnosti. Co se týká mezipozice kliky okna, máte pravdu, ale je to optravdu jen mikrovětrání...
doplněno 19.11.08 11:00:...pokud je v místnosti běžná pokojová teplota (patří k rosení oken zvenčí)
Díky moc, uklidnil jste mě. V chaloupce jsem měla okna dřevěná-zdvojená, kvalita nic moc, takže jsem se s tímto jevem nesetkala. Měla jsem obavy, jestli to nějak nesouvisí s čerstvou rekonstrukcí domu. Mikrovětrání chci nechat pouze v ložnici, kde byla před rekonstrukcí v rohu mírně plíseň. Dům byl dost dlouho neobydlený a zvenku chyběl kus svodu. Kouknu do archivu, jinak dám boj s plísní jako samostatnou otázku.
Typicky ve studených koutech, které jsou přihrnuty zeminou a tak se neprohřejí ani v létě, kdy je vzduch nejvlhčí, takže kupodivu v létě jsou kouty vlhké taky.
rosný bod je právě ta kombinace vlhkosti vzduchu a teploty, při které se z něj vysráží vlhkost a účelem té tabulky je zjjistit, na kolik by to nikde nemělo vystydnout.
Jenže problém - ono to nemusí kondenzovat na povrchu, ale uvnitř konstrukce.
Typicky třeba na trámech v půdním zásypu. Nebo pod omítkou a potom se najednou po letech odloupne celá flec omítky a lidi myslej, že to zedník zfušoval.
Takže jenom vyměnit okna nepomůže. Spíš si někdy říkám, jestil není lepší postup nejdříve zateplit, třeba jen tak provizorně a potom teprve měnit okna.
Já si o víkendu dal do špale´táků těsnění a dva dni jsem se učil větrat, furt jsem tam měl jak v prádelně, vešel jsem do pokoje a zamlžily se mi brejle...
0x
Paní Kateřino z Opavy, když se vymění okna, měl by následovat i druhý krok, zateplit (kvalitně) objekt. Máte pod oknem radiátor? Ofukuje teplo sklo? Změnili jste způsob užívání bytu po výměně oken? Změřili jste povrchovou teplotu skla a vlhkost v bytě? kolik je tam květin, zaléváte sprchujete kytky... a mnoho dalších dotazů by bylo nutné, na správný postup.
Rosný bod je prevít. I zvýšením teploty v bytě se může pocení oken zastavit, a nemusí být zmiňovaných 35°C
No, pěkná tabulka, pěkná...
Je to jako výsledky zápasů ligy hokeje: 2 : 1, 3 : 2, 0 : 4, 6 : 5 ( v prodloužení)...
... a jako co?
Nikoho neoznačuji nikoho nenapadám. Kdo tomu nerozumí tak se zeptá, pro malé znalce i to, že na 35°se nemusí topit.
V tabulce je pravděpodobně teplota rosného bodu při dané teplotě a relativní vlhkosti vzduchu.
JABR
Jardo, správně. Je to rosný bod. Měl jsem tu větu opakovat, kdyř se mi to nepodařilo napoprvé připojit. Omlouvám se za chybu a nepřesnost.
No, pánové, tazatelka je, stejně jako vy, borec na vysoké úrovni (jak se domníváte), a tak jistě ví, co jste jí sdělili. Děkuji vám za ní.
strejc je nový tiskový mluvčí tazatelky? Informace i rosném bodě je známá i pro borce na nižší úrovni, proto se neptají na teplotu 35°!
Paní tazatelka už před hodnou chvílí diskuzi uzavřela... mých 35 stupňů byl záměrný extrém, což jste jistě pochopili, ale nebylo by o čem polemizovat, že... :D
0x
V mém bytě se objevuje pocení oken i přes časté větrání (několikrát denně po dobu cca 5.minut). Protože vstávám v noci k miminku, větrám i v noci. Kromě pocení oken máme v jednom pokoji i mokré fleky na zdi kolem oken, v rohu místnosti a pod oknem vedle radiátoru. Chtěl bych slyšet i jinou odpověď než lépe větrejte.
Rendo, domnívám se, že jde o tepelný most. Je to místo, které je studené oproti jiným místům. Zvláště rohy, kouty ostění oken, překlady . Je třeba místní průzkum a zjistit co je špatně na stavbě.
"...odpověď než lépe větrejte" sežeňte řádného stavaře a požádejte na místě o návrh řešení.
Je pod oknem radiátor a je otevřený? Jak velkou máte vlhkost v bytě, na jakou teplotu topíte?
Dobrý den tak teď poraďte mě protože ta tabulka mi nejde do hlavy
na kolik mám topit když mám v bytě od 50 do 70 % vlhkost.
Přes 50% je docela dost, kde se tam bere? A musíte ještě dodat, při kolika stupních je 50% relativní?
Odvlhčovače už dnes stojí od 5000,-, pokud máte starší nebo teď rekonstruovanou nemovitost, zvažte jeho použití. Mně se třeba rosila izolační dvojskla při použití žaluzií, skutečně to zadrží více tepla v místnosti, ale pak na chladném skle kondenzuje voda. Nebo u balkonového okna mi to při topení na 19°C u dolních pár centimetrů taky přijde normální.
Teplota se pohybuje od19 do 23 stupňů větráme často a i tak je tu dost vlhko.Jak jsem psal nejméně 50% je to dům z 30tých let a jsme v posledním patře dole jsou na tom ještě hůř.Dnes lituji že se tu nechala udělat plastová okna zlaté dřevo.
Jirko,nesouvisí to s plastovými okny.I když budeš mít eurookna dřevěná a zasklená trojsklem,dobré těsnění,bude to totéž.Souvisí to se snahou ušetřit za topení.tím se zamezí samovolnému větrání a zvyšuje se relativní vlhkost vzduchu.A jsme zase tam,co na začátku.Jediné řešení je intenzivní větrání přes rekuperaci.Pasivní dům je pěkně znějící termín,ale právě proto chce komplexní řešení a ne jen jednotlivá opatření.Ale to se také prodraží o dost proti předpokladům.
Neneseme odpovědnost za správnost informací a za škodu vzniklou jejich využitím. Jednotlivé odpovědi vyjadřují názory jejich autorů a nemusí se shodovat s názorem provozovatele poradny Poradte.cz.
Používáním poradny vyjadřujete souhlas s personifikovanou reklamou, která pomáhá financovat tento server, děkujeme.

